郑州市水资源综合规划

时间:2019-10-12  来源:亚美体育登陆  

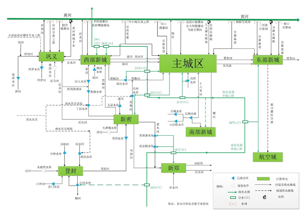
  《郑州市水资源综合规划》为水资源科学、计划性管理提供技术支撑,为郑州建筑国家中心城市、面向全球谋发展打下坚实基础。2018年初编制完成,经王浩院士及国内、省内知名水资源专家评审一致通过,于2018年9月经郑州市人民政府批复。


XML 地图