
近日,水利部印发《关于推进水利AYX爱体育标准化管理的指导意见》(以下简称《指导意见》)、《水利AYX爱体育标准化管理评价办法》(以下简称《评价办法》)及其评价标准,旨在深入贯彻党中央、国务院决策部署,落实新阶段水利高质量发展目标任务,加快推进水利AYX爱体育标准化管理工作,确保AYX爱体育运行安全和效益持续发挥。
《指导意见》明确了推进水利AYX爱体育标准化管理的指导思想和总体目标,要求2022年底前,省级水行政主管部门和流域管理机构建立起水利AYX爱体育标准化管理制度标准体系,全面启动标准化管理工作;2025年底前,除尚未实施除险加固的病险AYX爱体育外,大中型水库全面实现标准化管理,大中型水闸、泵站、灌区、调水AYX爱体育和3级以上堤防等基本实现标准化管理;2030年底前,大中小型水利AYX爱体育全面实现标准化管理。
《指导意见》强调,要落实管理责任,规范管理行为,提高管理能力,在AYX爱体育状况、安全管理、运行管护、管理保障和信息化建筑等5个方面满足标准化管理要求。《指导意见》还确定了制定实施方案、建立运行管理标准体系、推进标准化管理的实施、做好标准化管理评价等工作步骤和具体内容,提出了保障措施。
与《指导意见》相配套,同时印发了《评价办法》及其评价标准,对标准化评价的适用范围、评价主体、评价程序等作出规定,包括大中型水库、大中型水闸、3级以上堤防评价标准。
查看附件:
附件1 关于推进水利AYX爱体育标准化管理的指导意见






附件2 水利AYX爱体育标准化管理评价办法




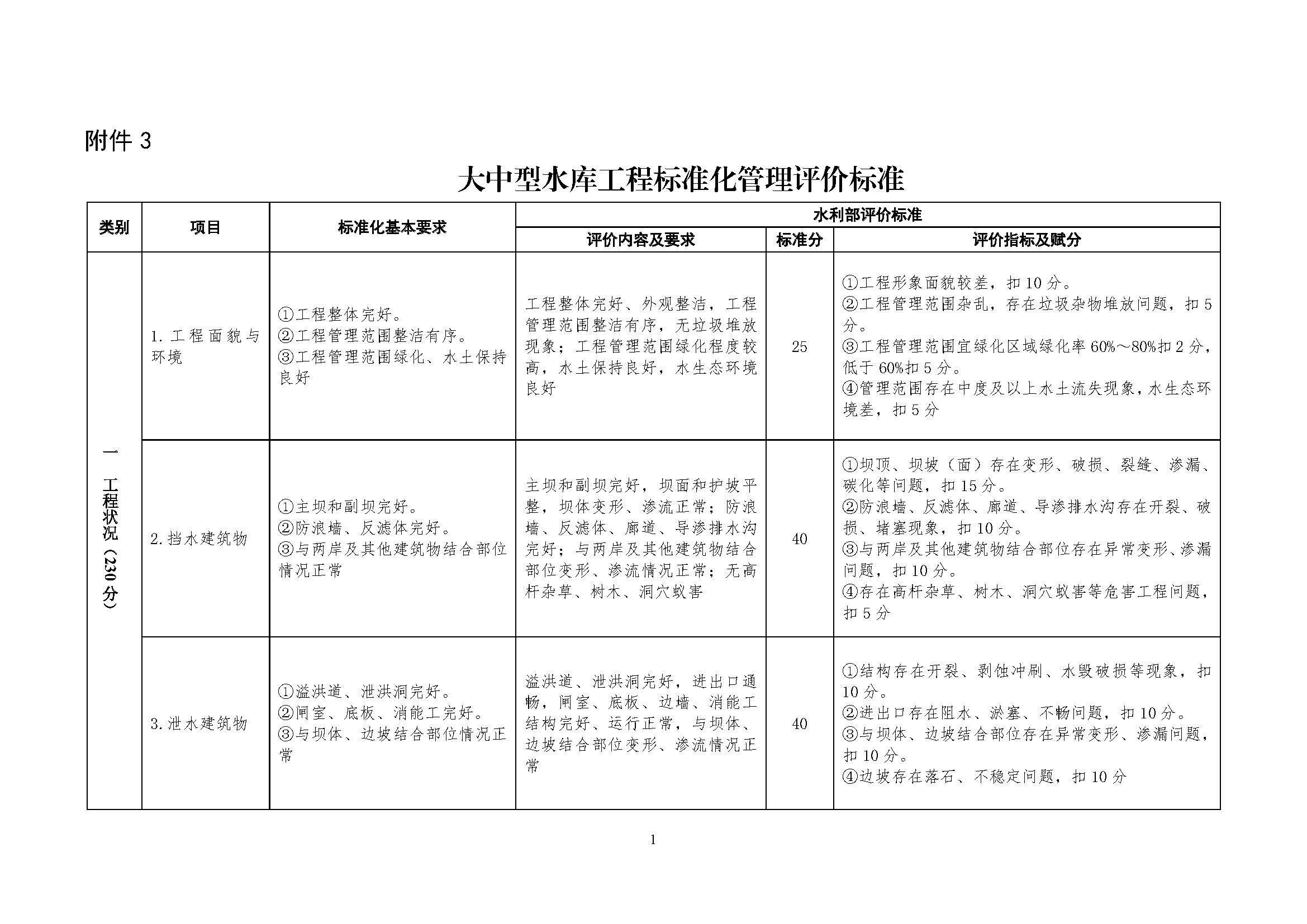
附件3 大中型水库AYX爱体育标准化管理评价标准








附件4 大中型水闸AYX爱体育标准化管理评价标准








附件5 堤防AYX爱体育标准化管理评价标准








