列清单!水利AYX爱体育建筑安全生产这些行为不能有!

时间:2022-04-22  来源:中国水利  

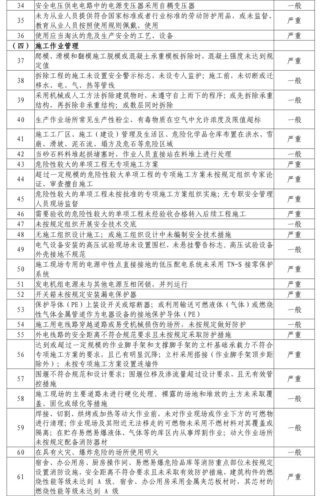
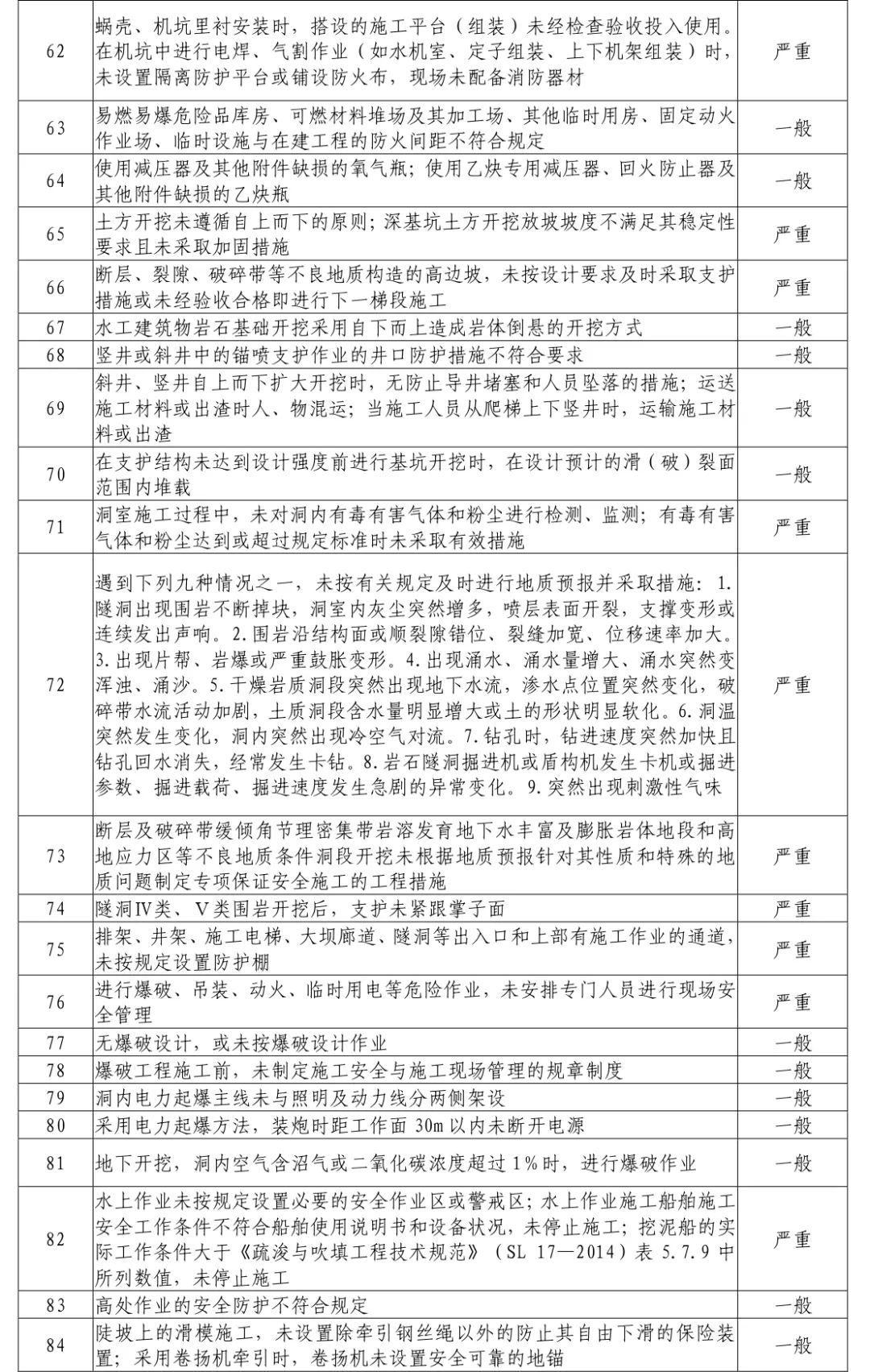
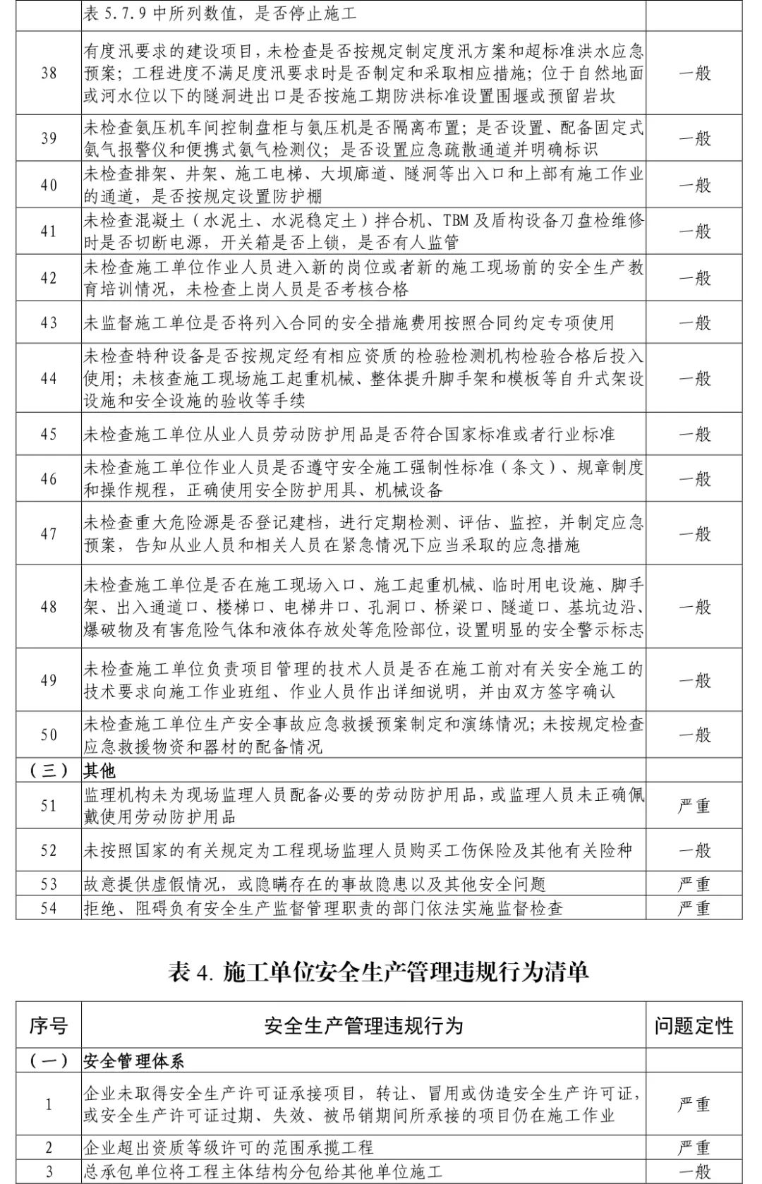
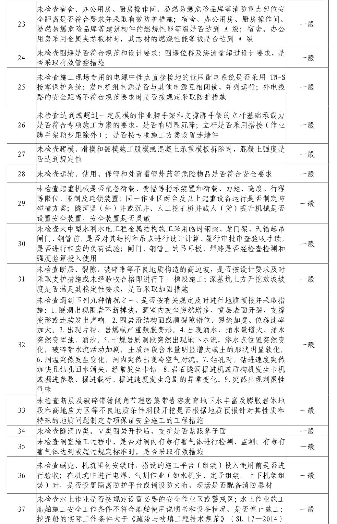
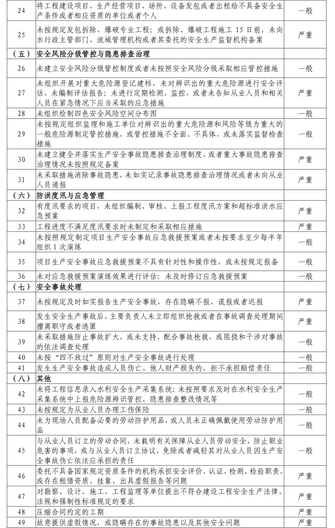
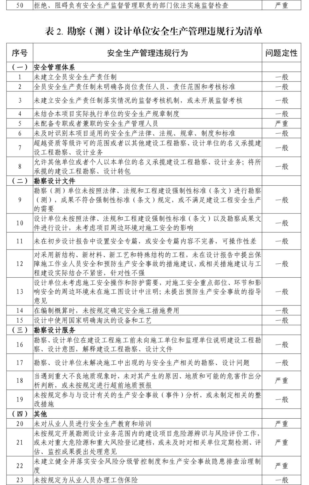
  为进一步强化水利AYX爱体育建筑领域安全生产监督检查,增强检查的针对性、有效性和规范性,水利部监督司组织对《水利AYX爱体育建筑安全生产监督检查问题清单(2021年版)》进行修订,形成了《水利AYX爱体育建筑安全生产监督检查问题清单(2022年版)》。


XML 地图