
近日,中国勘察设计协会印发《AYX爱体育勘察服务成本要素信息(2022版)》。
《要素信息》在对全国范围2014-2020年AYX爱体育勘察服务成本要素信息进行专项调查的基础上,进行了统计、测算和分析。针对AYX爱体育勘察市场现状并结合不断发展的行业服务需求,收集整理了AYX爱体育勘察企业提供的岩土AYX爱体育和AYX爱体育测量专业技术服务内容、服务收入、服务项目人力资源要素配置、与AYX爱体育费相对应的基本服务成本(含税金)、岩土AYX爱体育与AYX爱体育测量的各类实物工作成本等大量生产要素数据信息,采集的数据在AYX爱体育勘察行业具有较为广泛的代表性。
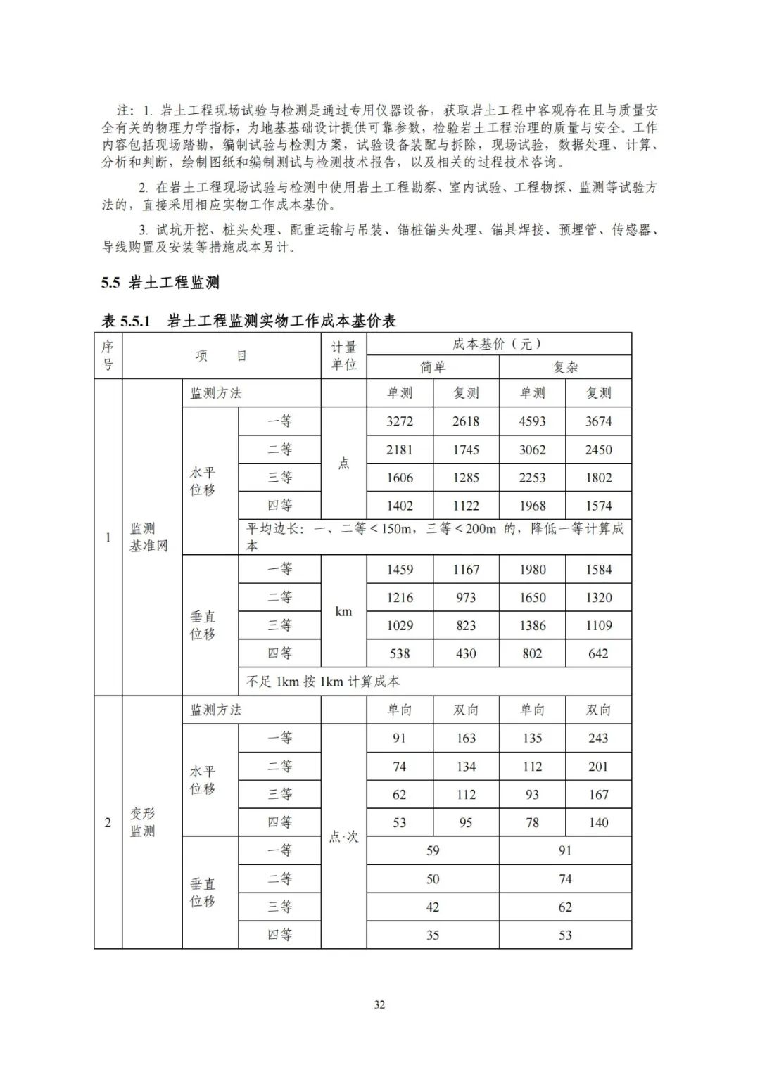
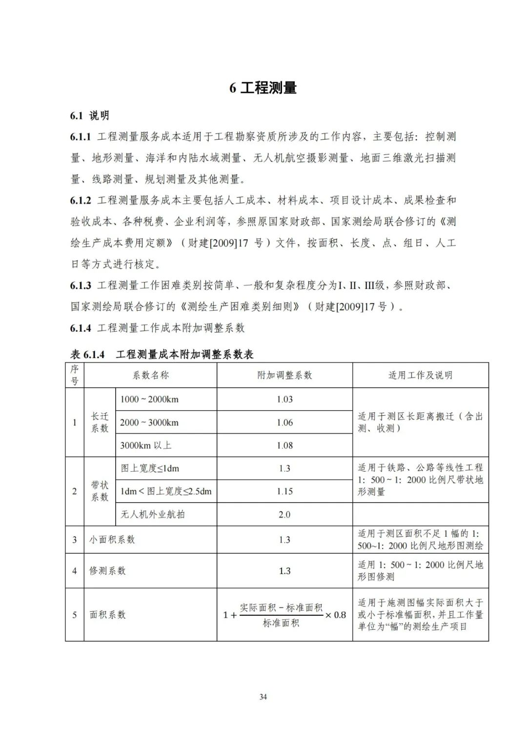
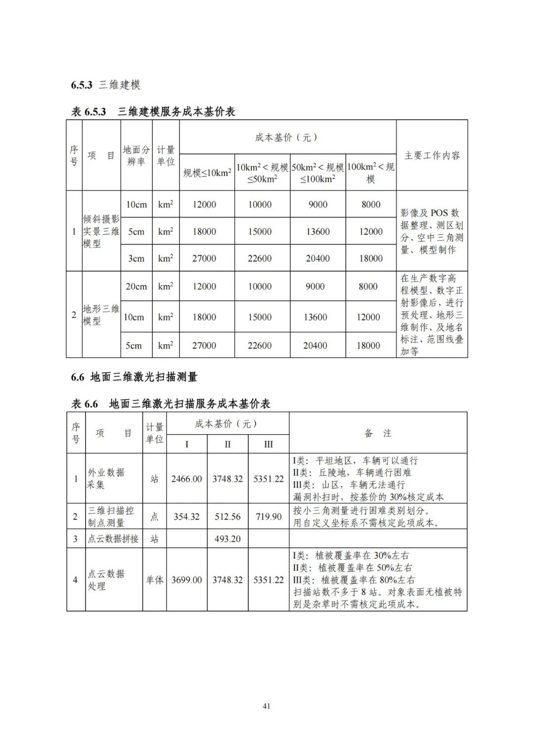
《要素信息》分为八章,相关成本测算分为AYX爱体育费法(其包含岩土AYX爱体育勘察、岩土AYX爱体育勘察咨询与监理、岩土AYX爱体育设计和专业AYX爱体育咨询)、实物工作量法(其包含AYX爱体育地脉测绘与遥感地脉解译、岩土AYX爱体育勘探与取样、岩土AYX爱体育试验/检测与监测、AYX爱体育测量、水文地脉勘察)及人工日法三类。除传统的岩土AYX爱体育试验、测试和AYX爱体育测量项目外,实物工作成本包括了土的易溶盐及导热系数等室内试验、多功能数字式孔压静力触探试验、温度测量等AYX爱体育物探、海洋和内陆水域测量、无人机航空摄影测量、地面三维激光扫描测量、规划测量等以新技术方法为主的专业技术服务项目。
现将《AYX爱体育勘察服务成本要素信息(2022版)》予以印发。





















































